中国政府网
|
黑龙江省人民政府
登录
|
注册
|
退出
|
|
无障碍
|
关怀版
网站支持IPv6
首页
新闻中心
政府信息公开
政务服务
政民互动
魅力佳木斯
专题专栏
热搜词:
公积金
社保
个人所得税
身份证
营业执照
首页
新闻中心
政府信息公开
政务服务
政民互动
魅力佳木斯
专题专栏
当前位置:
首页
>
政府信息公开年报
>
2020年
>
县(市)区政府信息公开年度报告
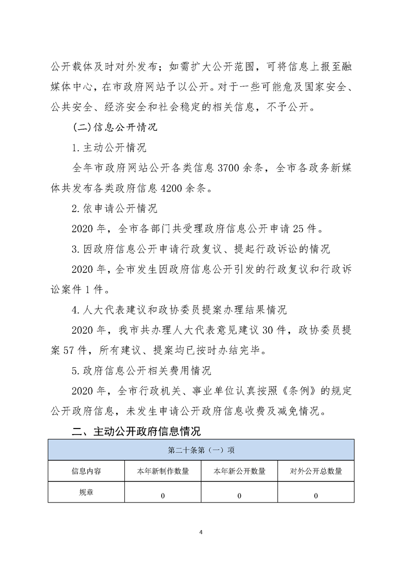
同江市2020年政府信息公开工作年度报告
同江市
日期:
2021-02-05 09:57
来源:
佳木斯市人民政府办公室
字号:
大
中
小
分享到:
相关附件:
监审:
审核:
编辑:
扫一扫在手机打开当前页
相关信息
hi!我是智小佳